咨詢熱線
15549050557
安徽合肥技師學院是一所具有顯著優勢和特色的院校,以下是對該學院的詳細評價以及招生專業和學費的相關信息:
地理位置優越:學院位于安徽省合肥市新站高新區職教城夢溪路868號,地理位置優越,為學生提供了良好的學習和生活環境。
辦學歷史悠久:學院創辦于1982年,經過多年的發展與沉淀,在職業教育領域積累了豐富的經驗和良好的口碑。
師資力量雄厚:學院擁有優秀的師資隊伍,教師教學與實踐經驗豐富,并聘請行業專家與企業骨干指導教學。
專業設置豐富:學院專業設置緊密對接市場需求,涵蓋了智能制造、信息技術、現代服務、汽車工程等多個領域。
教學設施先進:學院建有眾多實訓室,能有效提升學生實踐操作能力。
榮譽眾多:學院先后獲評國家重點技工學校、國家中等職業教育發展改革示范校、國家高技能人才基地等多項榮譽。

安徽合肥技師學院的招生專業涵蓋了多個領域,包括但不限于:
智能制造類:數控加工、機電一體化、工業機器人等。
信息技術類:計算機網絡應用、電子商務、動畫設計等。
現代服務類:幼兒教育、健康服務與管理、酒店管理等。
汽車工程類:新能源汽車檢測與維修、汽車維修等。

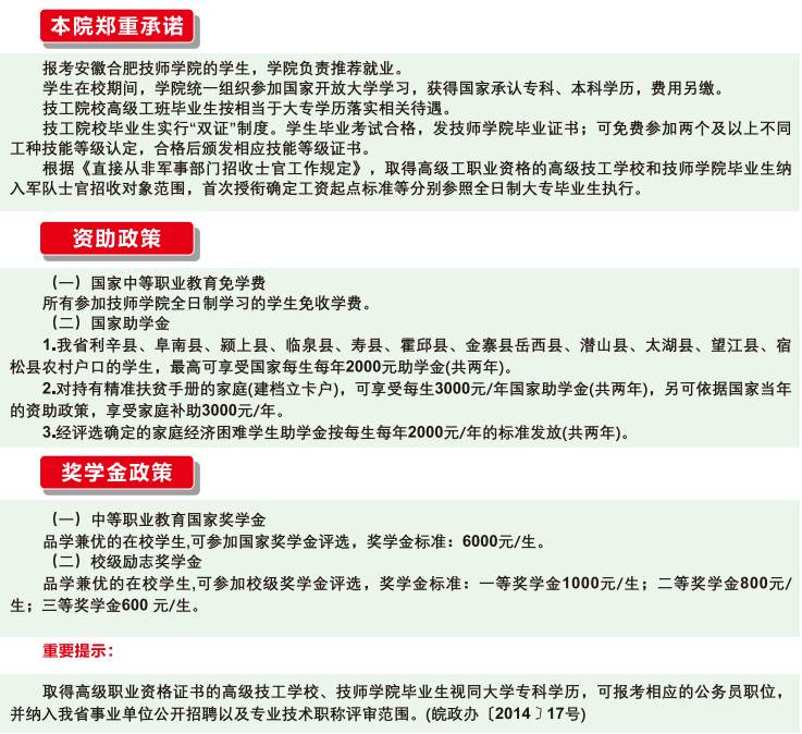
對于參加全日制學習的學生,安徽合肥技師學院是免收學費的。但需要支付以下費用:
住宿費:每年800元。
校服費:300元。
書本費:200元。
保險費:100元。

此外,學院還設有獎學金、助學金等多種資助項目,對品學兼優、家庭經濟困難的學生給予一定的資助。
綜上所述,安徽合肥技師學院是一所具有顯著優勢和特色的院校,擁有優越的地理位置、悠久的歷史背景、雄厚的師資力量、豐富的專業設置和先進的教學設施。同時,學院還提供了多種資助項目以幫助經濟困難的學生完成學業。